High level architectural design
This document describes the high level design for IBEX. Eventually there should be outlines of the architectural design for each part of the high level design.
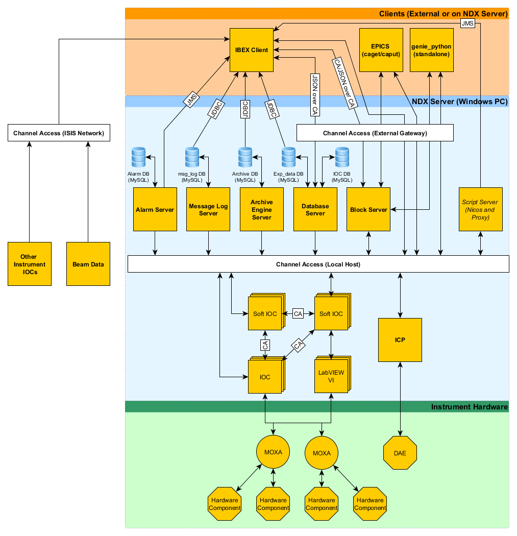
High Level Design

Notes on the figure:
CA - Channel Access
External Gateway - This exposes the PVs running on the NDX server to the rest of the ISIS network, as read-only
JDBC - Java Database Connectivity
JMS - Java Messaging Service
Soft IOC - These IOCs do not talk directly to hardware
Clients
Clients can run on the NDX machine or elsewhere on the network. The external gateway defines the rules of which network addresses are allowed to read or write from PVs. At ISIS all machines in the blockhouse are allowed to write to PVs, and other machines on the ISIS network have read-only access to PVs.
NDX Server
This is the Windows PC running the control software for the instrument (e.g. NDXLARMOR). This machine provides the PVs for the instrument externally, for example on Larmor all the PVs prefixed with IN:LARMOR:.
Instrument Hardware
Coming soon…
Low Level Design Documents
Below is a list of the lower level architectural design documents.
Notes
The figures are made in the freely available yEd, and are stored in the images folder when you check out the Wiki.
Nexus Files and Data
Nexus files are created on run end and hold the spectra data and the block values. The block values are present if logging is enabled on the block. Once the logging is enabled the values get written to the archive database. There is a thread which pulls this data from the MySQL into the SQLite database. On end of run the nexus file is created fro the SQLite database.